
讲座回顾|黄汇:学术积累、学术创新与国家社科基金申报
发布时间:2022-11-01 作者: 来源: 浏览次数:

2022年10月29日晚7时,由西南政法大学民商bevictor1946韦德官网教授、博士生导师、法学博士黄汇教授主讲的“学术积累、学术创新与国家社科基金申报”专题讲座以线上的形式准时召开。bevictor1946韦德官网公司党委书记毛俊响教授、经理许中缘教授、副经理何炼红教授以及青年教师和员工,共300余人参加了本次会议。
会议伊始,许中缘教授和何炼红教授对黄汇教授表示了热烈的欢迎和衷心的感谢。

主讲环节,黄汇教授首先提出国家社科基金重大项目申报的“三步走”策略,即“选题如何进指南?课题如何设计论证?课题如何写作的战略?”围绕上述三个问题,黄汇教授对其准确定位,结合自身经验进行分享和交流。

首先,针对选题如何进指南的问题,黄汇教授指出需注意以下四点:冷静的学术观察、坚定的国家意识、有效的学术积累、科学的选题凝练。

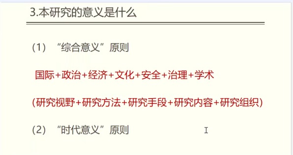
其次,对于课题如何设计论证这一难题,黄汇教授细致剖析了从团队组建到内容设计整个过程中五个方面的重点问题:第一,学术积累和基本观点需“高度相关”、“立体展示”、“集中亮剑”;第二,在学术史梳理和文献综述这两项工作中则需谨记“视野广阔”、“代表多元”、“评价客观”、“直击问题”四个原则;第三,注重突出研究意义的综合性及时代性,通过研究视野、研究方法、研究手段、研究内容、研究组织等方面体现出全局观和战略意识;第四,研究内容设计的总体要求包括在于“问题意识”情深似海、“逻辑框架”清晰可鉴、“谋篇布局”和谐得当、“内容考量”全面完整、“知识输出”技高一筹;第五,重视参考文献和合作单位。
讲座照片








最后,黄汇教授用三句话总结了课题写作的战略:了解战略对手,百战不殆;一竿子插到底,永不懈怠;美观大方,怡情阅人,方得始终。
在主讲部分结束后,多位教师就项目申报、研究选题、学术积累和、科研创新方面提出了自己的问题,黄汇教授结合自身的感悟予以解答,并提出了许多具体且中肯的建议。本次讲座逻辑严密,条理清晰,令与会人员获益颇多,为公司科研水平取得新发展的进一步提升提供了新的思路与启发。